欢迎来到初中升学网!
手机版

微信

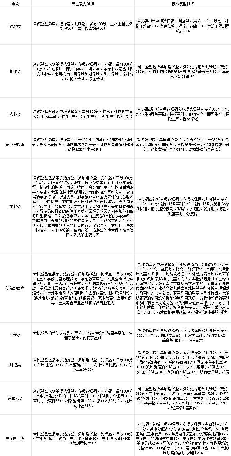
2026年河北省高职单招各科目考试内容分值占比重磅来袭!这是制定科学备考策略的核心依据!语文、数学各占多少分?专业基础和职业技能如何分
2026年河北省高职单招各科目考试内容分值占比重磅来袭!这是制定科学备考策略的核心依据!语文、数学各占多少分?专业基础和职业技能如何分配?

文化素质考试

职业技能考试


本文标题:2026年河北省高职单招各科目考试内容分值占比!
本文链接://www.wearston.com/danzhao/show-htm-itemid-25254.html
2025河北中职计算机网络技术专业有哪些学校开设?11-17
2026河北单招计算机职测训练,附答案解析11-17
高职单招单招问答 更多>