欢迎来到初中升学网!
手机版

微信

2026年河北单招考试什么时候可以报名?报名需要提前准备哪些材料?为了帮助大家顺利完成,2026年河北高职单招考试,今天给大家讲解一下详细的考试流程,不懂得同学一定要看完~
2026年河北单招考试什么时候可以报名?报名需要提前准备哪些材料?为了帮助大家顺利完成,2026年河北高职单招考试,今天给大家讲解一下详细的考试流程,不懂得同学一定要看完~

一、报名相关事宜
报名条件:要想报名河北单招,必须要提前报名河北高考!且符合所报考院校招生条件的考生(含对口考生)。
报名材料:
(1)考生报名时应提交户口本、本人居民身份证、高中学业水平考试准考证或高级中等教育毕业证(含同等学力证件等有效证件、证明)、思想政治品德考核鉴定等基本材料。思想政治品德考核鉴定由考生所在学校或单位作出,并对其真实性负责。无就读学校或工作单位的社会考生原则上由所属的乡镇或街道办事处鉴定。
(2)随迁子女考生须提供高中段学籍证明、毕业学校出具的连续学习记录证明、本人居民身份证、户口本、父亲或母亲或法定监护人的就业创业证(或就业创业证电子凭证或就业失业登记证)和居住证。
(3)残疾考生(含参加残障单招、优秀残疾人运动员免试入学的考生)须提供本人残疾人证。申请享受2024年普通高考合理便利的残疾考生还须提交《残疾人报考河北省普通高等学校招生全国统一考试合理便利申请表》。
(4)在职职工还应有单位介绍信。
(5)自主就业的退役士兵应有当地退役军人事务部门出具的介绍信。
(6)拟报考2024年面向退役士兵高职单招专项计划的退役士兵考生,应提供“退出现役证”及经当地县级退役军人事务管理部门认定盖章的“2024年高考报名退役士兵身份认定表”。
(7)在外省就读的我省户籍普通高中应届毕业生,回我省参加高考报名,应提供学籍所在地相关省级部门出具的学业水平考试成绩证明、综合评价信息材料。
(8)在我省长期居住并具备报名资格的港、澳地区居民,须提供香港或澳门居民身份证和港澳居民来往内地通行证(或中华人民共和国港澳居民居住证),台湾地区居民须提供在台湾居住的有效身份证明和台湾居民来往大陆通行证(或中华人民共和国台湾居民居住证)。
(9)在华取得永久居留权的外国人,须提供在有效期内的中华人民共和国外国人永久居留身份证。申请国家专项计划、高校专项计划、地方专项计划、订单定向免费医学生计划(以下简称免费医学定向计划)、优惠加分和优先录取等资格的考生,还需按照要求准备相关材料。
高考报名时间及流程:在2025年10月28日至11月11日进行。步骤包括资格初审、网上报名、资格审核、现场确认、缴费等环节。参加单招考试必须要完成高考报名。

二、单招报名时间
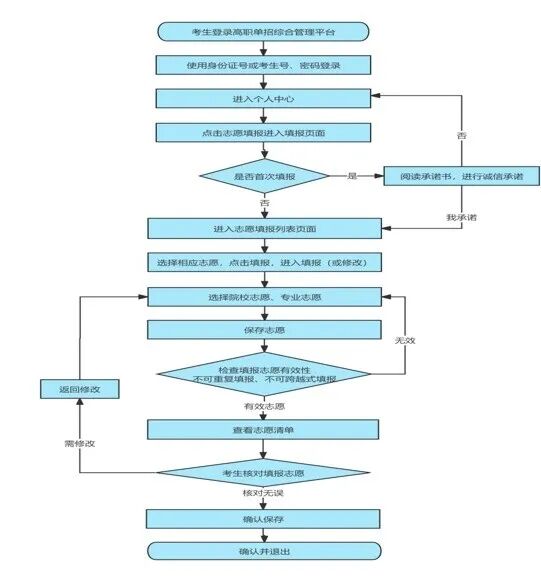
河北单招报名时间预计在2026年3月8日左右。须在规定时间通过河北省教育考试院官方网站首页进入“河北省教育考试院高职单招综合管理平台”,输入用户名和密码登录系统进行网上报考及缴费。[具体报名时间以当年省教育考试院公布为准]。
报名流程:

三、单招考试及志愿填报
河北单招考试预计时间2026年4月上旬。考生们需提前做好准备,把握时间节点,全力以赴备考。

(一)志愿填报
1. 填报方式:考生在规定时间内登录河北省高职单招服务平台,进行志愿填报。河北省单招允许考生填报10所学校,每所学校可选6个专业。
2. 注意事项:考生应认真阅读招生院校的招生章程,了解院校的录取规则和专业要求等信息,合理填报志愿。
(二)录取及报道
1.录取原则:招生院校按照“分数优先、遵循志愿”的原则,根据考生的综合成绩从高分到低分进行录取。
2.录取通知书发放:考生被录取后,招生院校将向考生发放录取通知书。录取通知书的发放时间和方式以院校公布为准。
3.报到入学:考生按照录取通知书上规定的时间和要求,携带相关材料到录取院校报到入学。逾期未报到者,将视为自动放弃入学资格。
本文标题:2026年河北高职单招报名相关事宜
本文链接://www.wearston.com/danzhao/show-htm-itemid-25464.html
2025河北中职计算机网络技术专业有哪些学校开设?11-17
2026河北单招计算机职测训练,附答案解析11-17
高职单招单招报考 更多>