欢迎来到初中升学网!
手机版

微信

对于广东中职毕业生而言,提升学历不仅是个人职业发展的关键一步,更是适应区域经济转型、增强社会竞争力的必然选择!广东省高等教育自学考试就是提升学历的途径之一,大家应多多关注
【导语】对于广东中职毕业生而言,提升学历不仅是个人职业发展的关键一步,更是适应区域经济转型、增强社会竞争力的必然选择,因此广东初中升学网为大家整理了提升学历的途径之一——自学考试的报名公告以供参考,希望大家把握机会,努力提升自己!

广东省2026年1月高等教育自学考试定于2026年1月10日至11日举行,报名报考及缴费工作将于2025年11月25日至12月6日进行。具体有关事项安排如下:
一、报名报考时间
新生预报名时间:11月25日10:00至11月28日12:00;正式报名时间:11月25日10:00至11月28日17:00。
考生报考时间:12月2日14:00至12月5日17:00;缴费时间:12月3日10:00至12月6日17:00。
二、报名条件
凡在我省居住和工作的中华人民共和国公民,不受性别、年龄、民族、种族和已受教育程度的限制,均可参加我省自学考试。港澳和台湾同胞、海外侨胞及外籍人士,也可按规定参加我省自学考试。
三、报名报考手续
首次参加自学考试须先办理新生报名手续,然后才可选择课程报考。已进行过新生报名,取得准考证号且个人信息完整的考生可直接报考(操作流程见附件1)。对于个人信息资料不完整,如身份证号和姓名为空、缺相片等情况的考生,将不能报考,请考生提前联系所在地市自学考试办公室,及时完善个人相关信息,以免影响报考。
特别提示:护理学(本科)专业仅接受持具有学历教育资格的高等学校护理学专业专科(或以上)、高等教育自学考试机构颁发的护理学专业专科学历证书,并已取得卫生类执业资格的在岗在职人员(临床护理技术人员、护理学教师、从事护理管理工作的专业人员)报名、报考。考生报名该专业时须上传护理学专业专科(或以上)学历证书原件、卫生类执业证书原件(内含个人信息、执业地点及机构、执业证书编号、注册有效期等,非专业技术资格证书)及从事护理相关工作的在岗在职证明(证明的落款日期须在报名时间当月内,实习、学习培训、试用期、社保证明、劳动合同等不属于有效在岗在职证明),并签署承诺书,本人须保证申报的情况和提交的证件证明真实有效,如有虚假,须承担由此带来的一切法律后果(包括但不限于注销学历证书等)。
(一)新生报名
新生报名分预报名和正式报名两个阶段。
1.预报名。新生通过省教育考试院官网进入广东省自学考试管理系统(网址:https://www.eeagd.edu.cn/selfec/,下同),从【考生入口】通道进行预报名。预报名时考生须录入个人信息并设置个人密码,预报名成功后将得到唯一的预报名号,预报名号仅当次报名有效,请考生牢记,无需重复预报名以免延缓审核进度。考生预报名成功后,还须完成本人手机绑定及相片采集且审核通过后才能进行正式报名(采集的相片经系统自动验证通过后方可生成准考证号。如自动验证不通过,考生须按系统提示要求重新摄像上传)。
外籍人士须使用中华人民共和国外国人永久居留身份证进行预报名(按身份证录入个人信息),以便后期顺利办理毕业手续。
2.正式报名。本次正式报名全部在网上进行,考生须凭当次预报名号,在规定时间内进行确认操作,完成正式报名(操作可参考附件2)。正式报名成功后将获得唯一准考证号,所有考生务必牢记。
因面容特征变化等原因无法线上报名或报名信息(含照片)未能通过审核的考生,应及时联系报名县区所在地市自学考试办公室按指定途径完成正式报名,11月29日后不再受理。
请考生注意保管好本人的自学考试考生号和密码,勿透露给他人使用,不要在省教育考试院官网以外的第三方网站输入本人的自学考试考生号和密码,谨防个人信息泄露。考生身份验证过程中采集的证件照是考生在自学考试管理系统中的存档照片(附件3),将用于包括毕业证照比对在内的所有自考业务办理。
(二)考生报考
2026年起我省自学考试进行专业调整的各专业使用新专业代码、新专业名称,开考新计划课程,请考生按照《关于公布2026年1月广东省高等教育自学考试开考课程考试时间安排和使用教材的通知》各专业开考课程进行报考。同一自考专业,不能重复办理毕业,请考生结合自身实际选择课程报考。
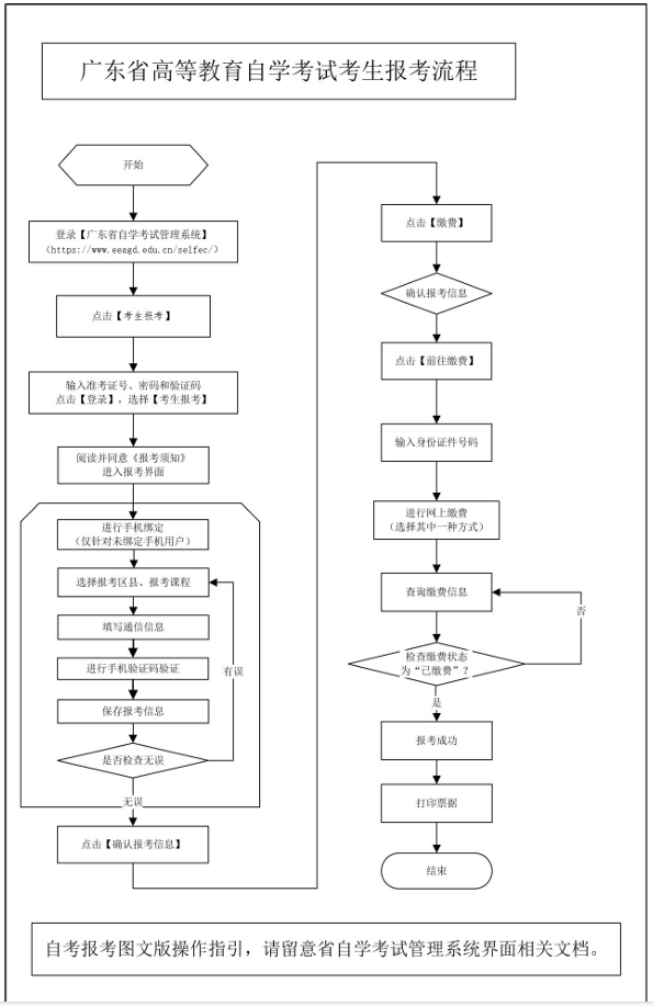
1.考生报考。所有考生须在规定时间内通过省教育考试院官网进入广东省自学考试管理系统的【考生报考】通道报考课程,并进行网上缴费。考生报考时如未绑定联系手机,则须先完成本人手机绑定方可报考。如忘记准考证号、密码(已更换或无绑定手机号码,无法通过自考系统的【考生入口】通道登录界面“找回准考证号或密码”功能找回),考生可使用“省统一平台认证登录”进行人脸识别功能重置密码并绑定手机、查询准考证号(操作可参考附件5)。通过“省统一平台认证登录”仍无法登录系统的,请联系当地市考办协助。
考生进入广东省自学考试管理系统报考页面,须认真、完整阅读并同意报考须知的全部内容后方能报考。
考生可根据各考区考位供给情况选择考区报考,每次考试只限报考一次,报考前应了解省考办公布的开考课程考试时间安排,根据当次考试需求选择报考一门或多门课程(最多不超过4门),所有考生都只能报考一次,且只能选择一个考区参加考试。在保存或修改报考信息时须进行短信验证,以确认考生的报考操作,报考时确认的联系手机和通信地址将作为各级自学考试办公室当次考试联系考生的重要渠道,请考生务必认真核对,确保准确无误,因填写错误或填写他人手机号码导致的后果由考生承担。考生在确认报考信息前,须认真核对选择的考区和报考课程是否正确。考区和报考课程在保存状态下考生可自行修改,一经确认,不得增加、删减、更改;确认报考后,报考费一旦缴纳成功则不予退还。考生缴费后必须再次登录广东省自学考试管理系统,检查缴费状态是否为“已缴费”,以此确认是否报考成功,如遇问题须及时与考区所在地市自学考试办公室联系。考生应避免在最后时间报考课程和缴费,以免因停电、网络堵塞等原因导致错过报考和缴费。
2.打印准考证。考生须在考试前10天内登录广东省自学考试管理系统打印准考证。准考证上将载明考生参加当次各科考试的座位信息。准考证用普通A4纸打印,严禁伪造、变造或擅自涂改,严禁在准考证正反面书写、打印除准考证本身含有内容以外的其他任何文字或标记,考试过程中也不得作为草稿纸使用,否则将按规定严肃处理。请考生在上述时段内及时打印准考证,打印准考证过程中如遇问题,请向考区所在地市自学考试办公室咨询。
四、参加考试注意事项
所有考生均须凭网上自行打印的当次考试的准考证、本人有效身份证原件(含临时身份证、公安机关出具的用于参加国家教育考试的身份证明,不含电子身份证;军人、港澳和台湾同胞、海外侨胞及外籍人士可持考籍登记的对应证件原件)参加考试。请考生认真阅读《广东省高等教育自学考试考场规则》(附件4),遵守考场规则,诚信应考。
五、成绩公布与复核申请
(一)成绩公布
本次考试成绩预计在2026年2月上旬公布,具体时间以公布为准,届时考生可通过广东省自学考试管理系统查询合格成绩,通过省教育考试院官方微信小程序查询全部考试成绩,具体安排请留意省教育考试院官方网站相关信息。
(二)成绩复查申请
1.申请复查程序。考生如对本人某科成绩有异议的,须持本人身份证、准考证,向参加考试所在市自学考试办公室提出成绩复查申请。各地市自学考试办公室在当次考试成绩公布后10个工作日以内安排具体受理时间和地点,请考生密切关注考区所在地市自学考试办公室公布的具体受理时间和地点,过后不再受理成绩复查申请。成绩复查仅限于复查答题有无漏评、漏记分、错记分、加错分,评分标准、评分细则以及对答题评分宽严有异议等问题不在复查范围之内。
2.复查结果告知。省自学考试委员会办公室按照相关规定完成试卷复查后,复核结果将通过广东省自学考试管理系统通知考生,对复查后发现分数有误的还将书面通知考生(按当次报考时考生确认的联系方式,考后通过自学考试管理系统修改联系方式的按修改后的联系方式);考生也可向受理申请的地市自学考试办公室咨询复查结果。
六、违规处理
广东省自学考试委员会办公室将严格按照《国家教育考试违规处理办法》及相关规定严肃处理违纪作弊考生,并如实将相关信息记入诚信档案,涉嫌组织作弊、替考等违法犯罪行为的,移交有关部门依法处理,广大考生务必诚信应考。
考试违规处理事先告知书和决定书将采用电子送达方式,并按照当次报考时考生确认的联系手机号码(考后通过自学考试管理系统修改的,按修改后号码)发送信息提醒,相关考生需及时登录广东省自学考试管理系统(https://www.eeagd.edu.cn/selfec)进行查收,相关文书上传至广东省自学考试管理系统后,考生即可同步查阅(广东省自学考试管理系统显示上传成功的日期为相关文书的送达日期)。
七、其他
(一)根据《广东省发展改革委广东省财政厅关于规范全省教育部门教育考试行政事业性收费及有关问题的通知》(粤发改价格〔2022〕442号),我省自学考试笔试课程收费标准为每科52元。
(二)残疾考生参加自学考试需考试机构在考试期间提供合理便利的,应在报考课程前持本人第二代及以上《中华人民共和国残疾人证》向考区所在地市考办提出正式书面申请,报考结束后不予受理。
(三)报名报考过程中遇到的问题直接向考区所在地市自学考试办公室咨询(附件6)。其他未尽事宜,请考生密切关注广东省教育考试院官网、官微及各地自学考试办公室发布的相关讯息。
附件:
1.广东省2026年1月自学考试报名报考流程图


2.广东省2026年1月自学考试在线报名操作指引






3.广东省高等教育自学考试电子相片采集标准

4.广东省高等教育自学考试考场规则



5.自学考试人脸识别绑定手机及重置密码操作指引





文章来源:广东省教育考试院
原文标题:广东省2026年1月高等教育自学考试网上报名报考须知
原文链接:https://eea.gd.gov.cn/zxks/content/post_4797878.html
以上就是有关“中职提升学历必看!2026年广东自考报名”的全部内容。更多关于广东3+证书、广东高职高考、广东春季高考、广东中职生升学考试、广东中职生升学的相关内容,敬请关注广东初中升学网,也可以点击【在线报名】或者扫码添加老师↓↓了解更多!

本文标题:中职提升学历必看!2026年广东自考报名
本文链接://www.wearston.com/news/show-htm-itemid-25635.html
2025河北中职计算机网络技术专业有哪些学校开设?11-17
2026河北单招计算机职测训练,附答案解析11-17
初中资讯新闻资讯 更多>